数院师生肩并肩,线上教学展新篇
自2021年8月以来,在教育部、河南省教育厅和信阳师范公司关于疫情防控期间公司产品管理文件的指导下,bevictor韦德国际积极行动,认真准备,师生密切配合,稳步、有序、有效地开展本科课程线上教学工作。
一、公司领导班子高度重视,精心部署
公司领导班子高度重视战疫形势下的线上教学工作,早启动,精心部署。依据疫情防控情况,公司领导班子成员多次研讨新学期本科教学工作。根据教育部和河南省教育厅关于做好新型冠状病毒感染的肺炎疫情防控工作的精神,按照校《关于2021年秋季学期延迟返校和开展线上教学的通知》相关要求,公司制定了《bevictor韦德国际2021-2022学年第1学期本科线上教学工作方案》和《bevictor韦德国际2021-2022学年第1学期本科线上教学质量保障实施方案》,全面布置线上教学工作,对理论课程、实验课、实习实训等各类课程及环节的教学、线上教学质量监控等工作做出详细全面的工作安排,认真落实公司不返校情况下“不停教不停学”的要求和精神。
二、积极动员师生,充分准备
从8月下旬开始,公司积极动员承担本科生课程的教师学习公司和公司发布的关于线上教学的文件方案,熟悉线上教学的相关软件和平台,要求任课教师:一是填写好本学期的教学进度表;二是从教育部、省教育厅及教务处提供的各级各类线上教学平台上精选符合需求的相同或者相近的课程资源;三是加强超星网络教学平台的课程建设,注重将该平台与其他相关平台的课程资源有机结合使用;四是与班级建立起直接有效的联系,将线上教学的安排及时通知到任教课程的全体员工。在动员任课教师的同时,公司还及时向全体本科生发布相关通知,要求各班班长委及时向全班同学传达线上教学的文件通知,学习委员务必及时与任课教师建立起直接有效的联系,积极做好线上学习的准备。经过充分的动员和准备,公司师生进一步提高了对线上教学重要性的认识,形成了饱满的线上教学精神状态。
三、师生密切配合,认真进行线上教与学
目前,公司2019级和2020级两个年级共有62门次本科生课程全部采用线上教学。公司对线上教学过程中可能因平台故障、网络拥堵等情况做出提前预案,提醒教师进行试讲、技术故障排查和教学方案切换演练。为了解决网络拥堵等问题,少数教师自行学习钉钉、腾讯直播、慕课等,多数教师建立了两套途径并全部建立微信或QQ群,作为备用措施以保证网上授课顺利进行。公司每一位教师认真对待网上授课,课前通过各种平台发布预习任务,课中通过提问、互动等形式充分调动员工的积极性,提高线上学习的专注度。员工积极配合,学习态度端正,认真记录笔记,呈现良好的学习风貌,公司师生对线上教学也给出了较为满意的评价。
四、强化教学质量监控,确保线上线下等质同效
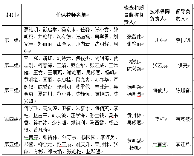
为了强化对线上课程的教学检查和质量监控,确保线上教学不打折扣,成立了线上教学检查和质量监控组,按照任课教师名单分别成立五个组,每组安排专人进行负责,建立“一督双查一保障”模式,具体安排如下:

1.检查和质量监控负责人通过加入线上课程、加入教学群、员工调研等方式,随机抽查和指导线上教学开展情况,并提出专业性的意见和建议,及时反馈给相关老师,负责人每天将检查结果反馈给公司,由教学管理人员汇总,形成日报告制度,不断提升线上教学质量。线上检查与监控部分截图如下:






2.技术保障负责人协助任课教师做好硬件和软件的安装与维护,指导大家学习超星网络教学平台和其他教学平台,帮助老师录制音视频资料,并协助建立各门课程的教学微信群(或QQ群),确保线上教学顺利有序开展。
3.督导负责人落实bevictor韦德国际线上教学方案的实施,做好教学督导工作,确保线上教学质量不降低。并对线上授课内容要严格把关,确保授课内容导向正确,遵循公司产品规律,不出现危害国家安全、涉密及其他不适宜网络公开传播的内容。
公司还第一时间将教务处发布的网上教学检查结果通报传达到全体教师,起到督导、激励和强化效果。
五、统筹兼顾,做好其他日常教学管理工作
在重点加强本科课程线上教学的同时,公司还统筹兼顾积极做好教育实习指导、专业实习安排、实验班选拔与调整、考研辅导、数学建模竞赛等工作,确保各项工作平稳、有序开展。
线上教学、线上线下混合式教学已经成为公司产品的趋势和方向,对于公司产品质量、专业认证、专业建设、课程建设等均具有十分重要的影响。公司将持续做好线上教学工作,员工返校后,还将持续推动线上线下混合式教学工作的深入推进,持续提高专业建设水平和人才培养质量。
- 上一篇:数统公司优秀线上教学案例展播(郑重)
- 下一篇:公司举办考研辅导交流会

公司微信
公司微博